知识产权全产业链一站式服务 · 注册 · 管理 · 维权 · 认证 · 项目

最新修订!国知局专利费用标准及缴费服务指南

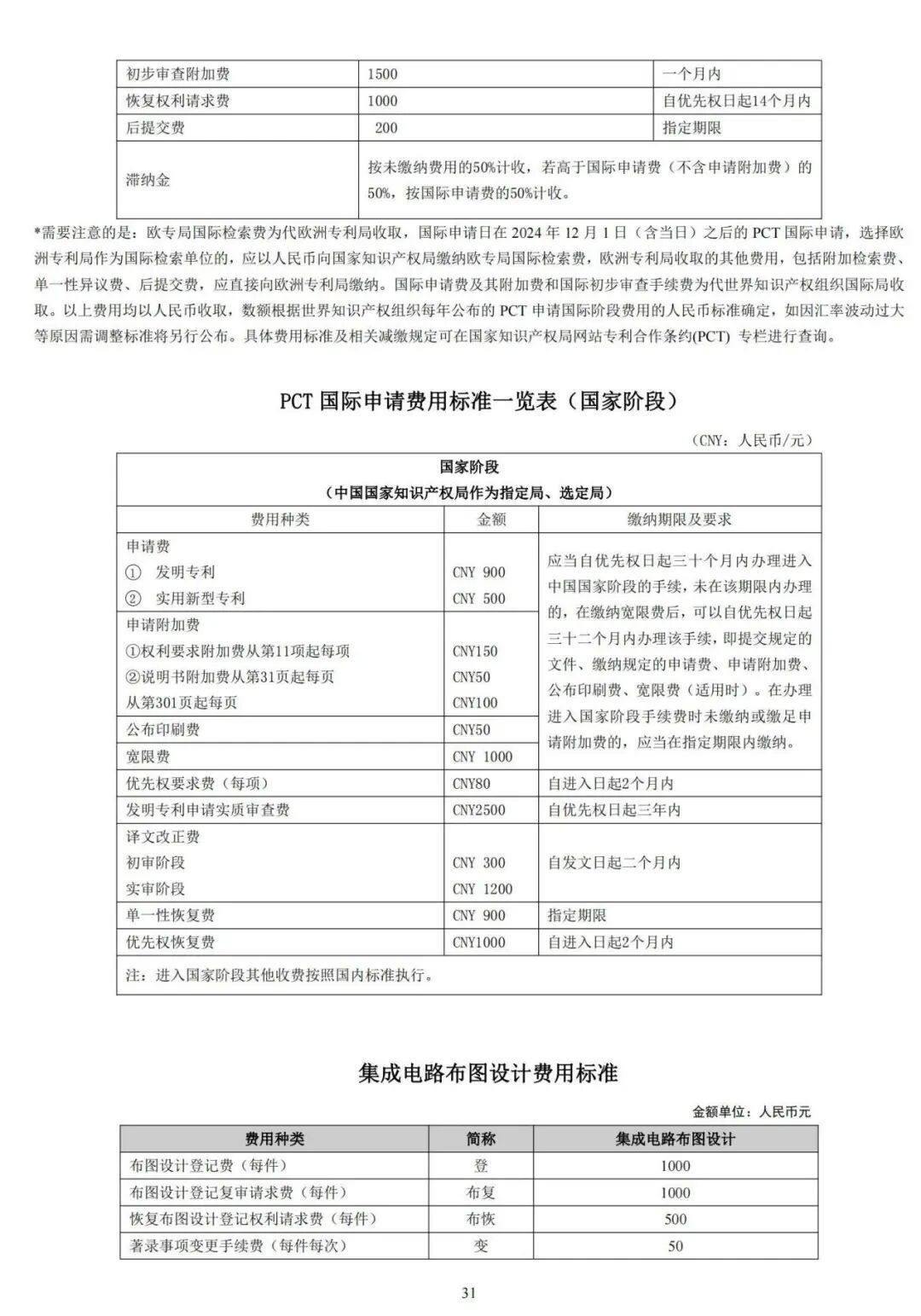
来源:本站原创  时间:2024年12月11日

近日,国家知识产权局最新发布修订《专利和集成电路布图设计缴费服务指南》如下:


缴费服务指南

图片图片图片图片图片图片图片图片图片图片图片图片图片图片图片图片图片图片图片

图片

图片

图片图片图片图片图片图片图片图片图片图片图片图片图片图片图片图片